
新華社德國漢堡7月6日電? 新聞背景:關于G20,你需要知道的幾件事
新華社記者鄧耀敏 鄭江華
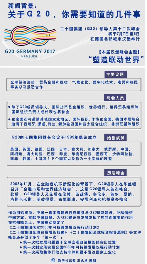
二十國集團(G20)領導人第十二次峰會將于7月7日至8日在德國北部城市漢堡舉行。二十國集團是什么樣的組織?在國際上發揮怎樣的作用?中國與二十國集團又有怎樣的關系?關于二十國集團,有幾件事你需要知道。
成立背景
G20由七國集團財長會議于1999年倡議成立,其始創成員包括:美國、英國、德國、法國、日本、意大利、加拿大、俄羅斯、中國、阿根廷、澳大利亞、巴西、印度、印度尼西亞、墨西哥、沙特阿拉伯、南非、韓國、土耳其19個國家以及作為一個實體的歐盟。
由于成員構成兼顧了發達國家和發展中國家以及不同地域平衡,G20涵蓋面廣、代表性強,在全球事務中發揮著舉足輕重的作用,現已成為共同應對全球性問題的有效多邊機制。
運行機制
G20成立初期,其運行機制為財長和央行行長會議機制,即參與方財長和央行行長定期對話。2008年金融危機后,G20升格為領導人會議,主要討論全球重大經濟金融熱點問題。
領導人峰會啟動后,G20形成了以峰會為引領、協調人和財金渠道“雙軌機制”為支撐、部長級會議和工作組為輔助的架構。
其主要運行模式是:峰會籌備工作在協商一致原則基礎上,由“三駕馬車”(前任、現任和候任主席)牽頭、各成員共同參與,采取G20協調人、G20財金渠道雙軌籌備機制。
通過歷次峰會,G20領導人就國際經濟金融事務交換看法,通過一系列重要決定,在應對國際金融危機、跨國逃稅、氣候變化以及推動全球可持續發展等方面作出了重要貢獻。
歷屆峰會
2008年11月,在金融危機不斷深化的背景下,G20領導人在華盛頓召開“金融市場和世界經濟峰會”。這是G20領導人首次峰會。此后,G20領導人又先后在倫敦、匹茲堡、多倫多、首爾、戛納、洛斯卡沃斯、圣彼得堡、布里斯班、安塔利亞和杭州舉辦峰會。
2009年9月,G20匹茲堡峰會將G20確定為國際經濟合作主要論壇。從2011年法國戛納峰會起,G20每年舉行一次峰會,標志G20峰會機制化。
G20目前無常設機構,主席采取輪換制。中國擔任2016年G20主席國并于當年9月4日至5日成功舉辦了杭州峰會。去年12月1日,德國正式接任,成為2017年主席國。阿根廷將于今年12月1日接任,成為2018年主席國并將舉辦領導人峰會。
漢堡峰會
本屆漢堡峰會以“塑造聯動世界”為主題,主要議題包括全球經濟形勢、貿易金融和稅收、氣候變化、數字化技術、難民和移民事務以及反恐合作。
與會人員方面,除了G20成員領導人,國際貨幣基金組織、世界銀行、世界貿易組織等國際組織負責人或代表也將參會。此外,主席國還可邀請其他國家或地區、國際組織。作為主席國,德國本屆峰會邀請了西班牙、挪威、荷蘭、新加坡四國和亞太經合組織、非洲聯盟等組織。
中國貢獻
作為創始成員,中國一直本著建設性態度參與G20機制建設,積極提供中國方案,貢獻中國智慧,為G20建設與發展發揮了獨特而重要的作用。
在杭州峰會上,中國推動制定了《二十國集團落實2030年可持續發展議程行動計劃》《二十國集團全球貿易增長戰略》《二十國集團全球投資指導原則》等文件。峰會還開創了多個“第一次”:第一次把發展問題置于全球宏觀政策框架的突出位置,第一次制定落實聯合國2030年可持續發展議程行動計劃,第一次采取集體行動支持非洲和最不發達國家工業化。
-
專訪:期待G20漢堡峰會傳遞全球化積極信號——訪德國波恩大學全球研究中心主任辜學武
德國波恩大學全球研究中心主任辜學武近日在接受新華社記者書面采訪時表示,他期待G20峰會傳遞出推動全球化進一步發展的積極信號。2017-07-05 10:36:46
-
IMF呼吁G20成員降低經常賬戶不平衡
國際貨幣基金組織(IMF)5日呼吁二十國集團(G20)成員采取措施降低經常賬戶不平衡以促進全球經濟穩健增長。2017-07-06 11:59:37
-
大數據"坑熟客",技術之罪需規則規避
2018-03-02 08:58:39
-
高質量發展,怎么消除“游離感”?
2018-03-02 08:58:39
-
學校只剩一名學生,她卻堅守了18年
2018-03-01 14:40:53
-
有重大變動!騎共享單車的一定要注意了
2018-03-01 14:40:53
-
2018年,樓市會有哪些新變化?
2018-03-01 09:01:20

?